持巨星演唱会门票,可享景区免票!赣州发布2026-01-28 10:06:54




旋律不落,欢乐不歇
1月31日
超级音雄巨星live演唱会
将燃爆赣州市全民健身中心
更让人心动的是
这份快乐远不止于演唱会现场!
手持演唱会门票
您还将获得一把解锁赣州美景的钥匙
在律动之余,畅游山水
在超级音雄巨星live演唱会
举办前后
(2026年1月30日至2月1日)
对持该演唱会
有效门票的人员
实行景区门票优惠政策
(不含二消项目)政策
一起来看看
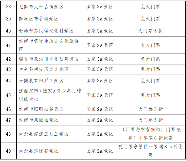
赣州市免票景区名单
来源:江西赣州文旅
编辑:吕微 编校:张安然
值班主任:刘芬
编审:黎庆琮 谢瑞洪
小编起早贪黑、不眠不休 只为送上最新消息 求亲们随手
送
鼓励↓↓


还没有评论,来说两句吧...