跟着“河西都会”学文旅运营(5):停车场
武威进士馆 赵大泰
《雷台文旅综合体建设和运营研究》课题成果展示
全国各地的景区,许多都有“停车难,停车贵”的问题,影响游客体验。武威河西都会景区虽然地处寸土寸金的主城区,但在停车场方面设计超前,车位充裕,服务不断优化。
一、设计超前,车位充裕
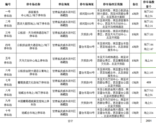
据交警部门公布,河西都会景区拥有10个停车场,地上地下共2691个车位,即使在十一长假等旅游旺季,也完全可以满足游客需求。
二、建成理想超充站,与领先新势力车企达成共赢
2025年12月31日,本年第52周,河西都会景区与理想汽车共同宣布理想超充站建成投入运营,为理想汽车以及其他电动汽车提供了便捷的充电场所。
河西都会超充站,是目前理想在甘肃武威市境内的唯一超充站。
二者实现了强强联合,可以发挥品牌效应。理想汽车是国内领先的新能源汽车品牌,与蔚来、小鹏合称“蔚小理”,代表了国内成功的造车新势力。
三、三小时免费停车的惠民政策
同为甘肃公航旅天马公司运营的“凉州十七巷”,宣布2026年景区内停车场实行三小时免费停车政策,极大地方便了市民及游客出行。
这种优惠政策会让游客对景区产生好感,也会进一步带动游客人数的增加。这种政策如果扩展到河西都会景区,将会有力推动景区提质增效。


还没有评论,来说两句吧...