【来源:南京文旅】
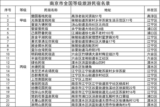
近日,经江苏省旅游星级饭店评定委员会评定,并报文化和旅游部备案同意,南京6家民宿正式获评新一批全国丙级旅游民宿——春丽花园民宿、拾穗花园民宿、悦伴山水民宿、楚韵花香温泉民宿、无事山居民宿、湫明山居民宿。至此,南京已拥有全国等级旅游民宿22家,这些散落在南京山水之间的等级精品民宿,在提供高标准住宿服务之外,还有着别样的特色和韵味。
春丽花园
梦幻花园里的精致生活
推开那扇爬满蔷薇的铁艺门,仿佛踏入了另一个时空。春丽花园不只是一处住所,更像女主人用半生情怀编织的一场梦。
女主人对精致生活的追求体现在每一个细节:不同材质的庭院装饰和谐共处,隐藏在各处的音箱播放着精心挑选的音乐,就连花草的修剪都蕴含着美学思考。
园内中外植物品种繁多,却布局得错落有致,四季皆有景可观。这里不仅是休闲度假的好去处,更是生动的植物课堂。
功能齐全的公共空间——餐厅、影音室、面包窑、琴房、游戏室,确保每位客人都能找到属于自己的乐趣。
拾穗花园民宿
田园深处的治愈时光
从市区驱车一小时,就能抵达这片藏在万亩田园深处的世外桃源。拾穗花园最打动人的是那种浑然天成的治愈感:推窗见稻田,出门踩青草,空气中永远弥漫着植物特有的清新气息。
12间原木风格的客房采用棉麻床品和手工艺品,营造出温馨舒适的氛围。部分房型自带独立小院,让客人可以独享一片私密天地。
但最让人津津乐道的还是那间“村口咖啡屋”——落地窗外是无边的稻田和竹林,在这里点一杯现磨咖啡,配着自制曲奇,可以悠闲地度过整个下午。阳光透过窗户洒进来,咖啡香与草木香交织,构成了一幅理想中的田园画卷。
悦伴山水
白鹭湖畔的质感时光
坐落在白鹭湖畔的悦伴山水民宿,占据着得天独厚的地理位置。这里由传统民居改造而成,既保留了村落的原始风貌,又融入了现代设计元素,创造出一种独特的时空对话。
沿着彩绘柏油路漫步,青瓦白墙的主楼在蓝天映衬下格外动人。
客房命名充满诗意,“逐春风”“云海间”“晓山青”,每个名字都像一首小诗的开头。房间内的设计同样用心——舒适亲肤的床品、干湿分离的卫浴、贴心的防滑设计,甚至连沐浴用品的挑选都体现着主人的用心。
民宿餐厅对食材的讲究令人印象深刻,坚持使用本地原生态食材,烹制出地道的乡村美味。无论是鸡汁大白鱼的鲜嫩,还是古法爆炒牛肉粒的香浓,都让人回味无穷。
楚韵花香
山水诗中的温泉雅集
占地1500亩的楚韵花香,更像是一首可以居住的立体山水诗。这里深得中国传统园林“借景”之妙,远借老山翠色为背景,近引庭院流水为点缀,内融楚汉文化的风骨与气度。
四栋主题民宿如同四首不同格律的诗词,各具特色:陶然亭在怀旧氛围中巧妙融入现代舒适设施;听雨轩用极简主义诠释生活本真;望风斋以留白美学展现东方智慧;和晏居则通过空间叙事讲述亲子间的温情故事。
这里的温泉体验独具特色,每栋民宿都引泉入室,让泡汤成为日常仪式。清晨泡着温泉观赏山色渐明,夜晚沐浴时细数天上星辰,这种与自然同步的节奏,让旅行成为真正的休养。
民宿还精心设计了多项沉浸式体验:在大锅灶旁重温柴火烹食的温暖记忆,在山水环绕的草坪上举办烧烤露营,或是参与随季节变化的农家宴,每一口当地食材烹制的美食都是对大自然的感恩。
无事山居
与自然共生的静谧空间
隐匿在青山绿水间的无事山居,其名字就蕴含着主人对生活态度的理解——“无闲事挂心头,便是人间好时节 ”这里的一草一木都在诉说着与自然和谐共处的智慧。
民宿采用当地传统建筑工艺,结合现代环保材料,打造出既保留乡土韵味又满足现代舒适需求的居住空间。推开每一扇窗,映入眼帘的都是层层叠叠的绿意。
最让人流连的是那些精心设计的公共区域,临窗的阅读角、花香环绕的茶室、可观星空的露台,每一个角落都在邀请你慢下来,享受当下的美好时光。在这里,诗意不是遥远的想象,而是一杯清茶、一本好书、一段与自己独处的时光。
湫明山居
优雅乡野的诗意栖居
坐落于溧水区的湫明山居,以其独特的建筑语言实现了与自然的完美对话。这里的每一处设计都彰显着对传统乡野美学的现代诠释,让人在踏入的瞬间便能感受到远离尘嚣的宁静。
民宿主人深谙“建筑应该成为自然的延伸”这一理念,在保留原有地貌的基础上,巧妙地将建筑融入山体轮廓。
客房内,大面积落地窗将山景引入室内,让居住者无论身处哪个角落,都能与自然保持视觉的连接。
在南京的山水之间,总有这样一个温柔角落,等你来发现“金陵美宿”乐享田园的美好。
编辑|李梅,发布|陈庆,审核|李华明。来源:龙虎文旅,部分素材来源:南京市民宿协会,文章及插图版权属于原作者。如果分享内容侵犯您的版权或者所标来源非第一原创,请联系小编微信,我们会及时审核处理。
声明:此文版权归原作者所有,若有来源错误或者侵犯您的合法权益,您可通过邮箱与我们取得联系,我们将及时进行处理。邮箱地址:jpbl@jp.jiupainews.com


还没有评论,来说两句吧...