新春佳节将至,年味渐浓
归家的脚步也越来越近
为进一步激发文旅消费活力
深化文体旅融合
促进文旅消费扩容提质
巴中市精心策划了
“感恩有您·欢迎回家—乐‘玩’巴中暨冬游巴中消费季”
系列活动
从2026年1月到3月
一大波精彩纷呈的文旅惠民活动
和实实在在的消费优惠
即将席卷巴中
诚邀您回家过年,乐游巴中!
PART.01
乐“玩”巴中 景区优惠享不停
这个冬天,巴中全市旅游景区(度假区)和涉旅宾馆酒店(民宿)等将联动推出丰富的特色文旅消费活动和优惠政策。无论您是喜欢山水风光,还是钟情人文历史,总有一款适合您。
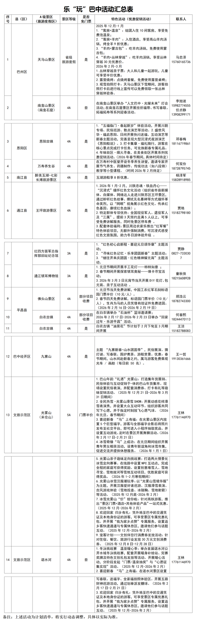
光雾山(米仓山)
诺水河旅游景区
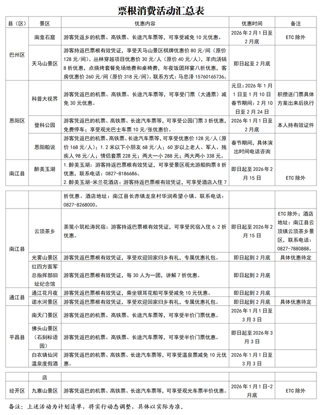
光雾山(米仓山)门票半价!凭外地至巴中的交通凭证及本地身份证的游客,可享受景区专属优惠礼包;针对高铁游客,更推出“景区门票+酒店+其他体验产品”一站式优惠。
南龛石窟
游客凭返乡的机票、高铁票、长途汽车票等,可享受门票减免10元优惠。春节期间,这里还将举办“人文巴中·光耀未来”灯会及挂祈福带、书写春联等系列迎春活动。
恩阳古镇
突出年味主题,组织戏曲演出、古镇夜游、沉浸演艺、科普体验等活动,打造沉浸式游购盛宴。观看《恩阳船说》演出,凭返巴交通凭证可享优惠价。
天马山景区
持返巴票根,可享受棋牌、丛林穿越、餐饮住宿等多项折扣优惠,让您畅玩无忧。
白衣古镇
开展“逛古镇、看大戏、泡温泉、品美食”等系列主题活动,并举办“石油杯”篮球邀请赛。
此外,科普大视界、登科公园、醉美玉湖景区、云顶茶乡、佛头山景区等众多景点也都为返乡游客和来巴游客准备了门票折扣、项目优惠等限时促销活动。具体优惠信息可参考活动汇总表。
PART.02
文旅惠民 热闹欢腾过大年
春节期间,全市符合条件的旅游景区、消费新场景、图文博馆等将正常开放,并推出一系列群众性文化活动,让您在家门口就能感受到浓浓的年味和文化气息。
01 “幸福的巴城·百姓的联欢”
2026年春节系列活动
将在南龛山景区、巴城记忆文创产业园等地,采取“主会场+分会场”形式,开展文艺演出、非遗表演、无人机秀等活动,配套展示展销、新春祈福等互动体验。
02 2026“年在恩阳”系列活动
“五福临门·春起新岁”体验活动:开展川剧专场、民俗巡游、散点演艺等活动;盛世风华·福启恩阳活动:日间开展快闪送福、互动演艺等新春主题活动,呈现大型沉浸式夜游演艺《恩阳船说》;打卡集章·福礼随行活动:游客在核心景点完成打卡任务,可兑换新春专属礼品;年味街区·烟火寻春活动:在美食街区开展系列优惠促销活动。
03 南江县“迎新春”系列文化惠民活动
将举办百姓春节联欢晚会,并组织开展“我们的中国梦·文化进万家”文艺巡演,深入乡镇、社区。同时,热闹的“‘羊’BA迎春杯”全民健身篮球赛事也将点燃运动激情。
04 非遗添年味·通江过大年
将举办“红军城·快闪秀”、第二届民俗春晚,并在红军广场、花月夜等地开展蜀绣、剪纸等非遗体验活动,让您亲手制作窗花、灯笼,感受传统年味。
05 回家过年·乐游平昌
包括优品年货购物季、白衣古镇“春节9天乐”、伯坚广场送春联书画、佛楼镇“羊肉节”等,活动丰富多彩。
06 幸福经开·欢迎回家
在九寨山景区开展民俗展演、猜灯谜、写春联等活动,并在市体育中心举办首届政企民大联欢晚会。
07 第十一届四川光雾山国际冰雪消费季
举办“欢迎回家看山河・百万景民游巴中”活动(第一季),发放10000张“巴中景民山河卡”,凭卡享受餐饮住宿折扣、景区减免门票等专享礼遇。开展光雾仙山冰雪宠客计划文创伴您行(第一季),针对住宿、餐饮、旅游行业发放30万元文创消费券;举办巴山年韵“礼遇”光雾山,打造集年货展销、民俗体验等年货集市;开展全民热雪·光雾山滑雪SHOW,举办动感花样滑雪表演秀;开展光雾山亲子趣味定向挑战赛,打造情景化冰雪定向赛事;开展光雾山冰雪汉服潮玩季,举办汉服爱好者巡游、汉服滑雪表演等活动。
更多精彩活动,如新年音乐会、美术摄影展、送文化下乡等已陆续开展或正在筹备中,等待您的参与。
PART.03
运动健身 活力满满迎新春
生命在于运动,节日更要健康。2026年第一季度,巴中市将统筹举办多层次、多样化的群众体育赛事活动,让健身成为习惯,让城市充满活力。
计划举办的赛事包括市级、省级、县级等多个级别的群众类活动,如健身跑、篮球赛、冬泳邀请赛等,欢迎广大市民和游客积极参与,以拼搏奋进的姿态迎接新春。
回家 就是最好的旅行
这个春节,巴中已备好美景、美宴、美俗与满满诚意,等待您回家。
请收好这份攻略,带上您的家人朋友,一起来巴中赏冬日盛景、品地道年味、享超值优惠吧!
温馨提示:以上活动为计划清单,将实行动态调整,具体以各景区、场馆实际执行为准。出行前请提前咨询确认。
感恩有您,欢迎回家!
我们巴中见!
(活动详情及后续更新,请持续关注“巴中文旅”微信公众号)
-END-
封面图由AI生成
巴中市文化广电体育和旅游局编制
一审一校:黄园园
二审二校:曾 睿
三审三校:杨维健


还没有评论,来说两句吧...