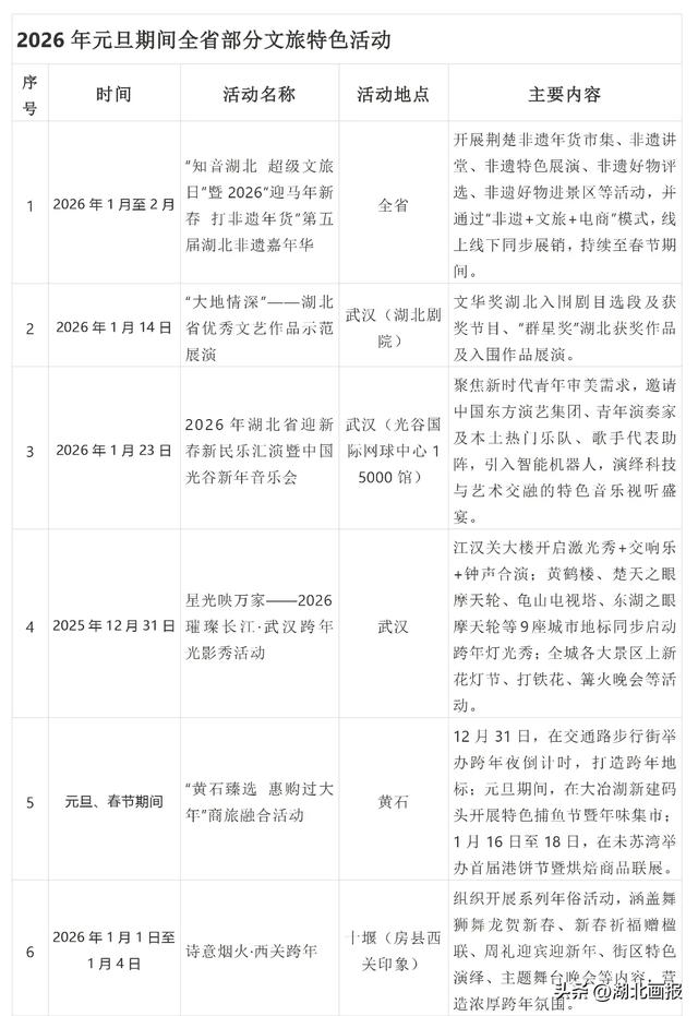
荆楚大地年味渐浓,文旅盛宴暖意袭来。从湖北省文旅部门获悉,2025年12月下旬至2026年3月3日(元宵节)期间,湖北将以“知音湖北”品牌为核心,在全省范围内联动推出超600场节庆主题活动与千余场文化惠民举措,深度融合传统民俗与现代体验,诚邀全国游客共赴一场穿越古今的文化之旅,共度喜庆祥和的中国年。

武汉-江汉关 来源/武汉市文化和旅游局
古今交融,沉浸式体验解锁年味新玩法
元旦、春节期间,湖北各地聚焦传统文化创新表达,打造多元化沉浸式文旅场景,让千年楚韵在新时代焕发新生。
在武汉,科技与人文碰撞出别样火花。“星光映万家——2026璀璨长江·武汉跨年光影秀”将震撼启幕,江汉关大楼上演“激光秀+交响乐+新年钟声”跨界盛宴,黄鹤楼、龟山电视塔、东湖之眼摩天轮等九大地标同步点亮,全城共迎2026崭新篇章。“中国光谷新年音乐会”汇聚青年演奏家、热门乐队与智能机器人同台献艺,尽显创新高地的时代活力。

来源:黄冈文化和旅游局
黄冈、襄阳深挖地域文化富矿,让历史文脉可感可触。黄冈以东坡文化为核心,打造“从此东坡·遇见宋潮”主题活动,五场无人机表演以天为幕绘就诗意夜空,宋街千盏诗词花灯次第绽放,吊锅宴的烟火气与黄梅戏的婉转唱腔交织,让游客沉浸式体验宋代雅趣。襄阳古隆中推出“遇见诸葛亮·隆中村宴”,千人宴席搭配水上三国实景演出,将地道风味与历史故事融为一体,献上有温度的荆楚盛宴;盛世唐城则以沉浸式剧游《银票江湖》与新春灯彩,重现盛唐繁华景象。

襄阳-盛世唐城 来源:湖北文旅
全域联动,一地一品绽放荆楚多元魅力
湖北的新年,是全域覆盖的热闹与鲜活。各地立足本土文化资源,培育特色文旅IP,形成“一地一品、百花齐放”的节日氛围。

神农架景区 来源:神农架文旅
在襄阳,盛世唐城以沉浸式剧游《银票江湖》邀客入戏,搭配绚丽新春灯彩,重现盛唐风貌;荆州古城组织“马跃春启”主题巡游,以全民互动传递新春祝福;十堰房县推出“诗酒里的中国年”,尽显鄂西北民俗风情;宜昌集结潮流乐队,打造“来电”城市嘉年华,点燃青春热情;咸宁举办“泉暖月亮湾 文化迎新年”特色展演,民乐、舞蹈、杂技轮番上阵,尽显“一城十二泉”的桂乡韵味;随州白云湖上演梦幻“无人机+烟花”秀,演绎编钟与炎帝文化的千年交响;仙桃以水乡灯展描绘温情年画,展现灵动诗意。
一批焕新与新建景区也将首次亮相。孝感祥云湾景区二期正式迎客,跨年活动中荆楚傩戏将与潮汕英歌展开南北对话;鄂州园博园正式开园,融合园林观赏、动物互动、马戏表演与研学度假等多重体验,为游客提供一站式文旅目的地。

仙桃沔阳三蒸 来源:湖北文旅
暖心惠民,诚意举措护航舒心旅程
为让游客轻松畅游湖北,全省文旅系统推出系列惠民便民举措,让“诗与远方”触手可及。优惠政策方面,全省A级旅游景区推出超170项门票减免、折扣套票等福利,神农架六大核心景区联票仅需159元,游客可饱览“华中屋脊”的冬日云海、雾凇、雪原奇观。自12月25日起,湖北面向全国游客分批次发放2400万元“知音湖北 超级文旅日”消费券,持续放大惠民效应。
文化供给持续加码,全省文博场馆新增70余场展览及社教活动,1000余场“村晚”、文艺下乡、民俗巡游等文化惠民活动直达基层。非遗年货市集、新春庙会热闹开锣,“非遗+电商”“商圈+文旅推介”等创新模式,让游客既能感受节日氛围,又能便捷带走湖北好物与特色年货。
这个冬天,相约知音湖北,在古今交融中触摸文化根脉,在烟火人间里品味荆楚年味,在璀璨灯火下共赴欢乐之约,让2026年的开篇满是温暖与韵味。
据悉,各地活动具体时间、参与方式及惠民政策细则,可关注“湖北文旅”官方平台及各市(州)、县(市、区)文旅部门发布的权威信息。诚邀全国游客奔赴湖北,共度一个圆满难忘的新春佳节!






还没有评论,来说两句吧...