潮阳为粤东古邑,自东晋隆安元年(公元397年)置县,至今已有一千六百多年,旅游资源丰富,名胜古迹众多,素有“海滨邹鲁”之誉。
2017年底,潮阳区荣获中国地名文化遗产“千年古县”称号,主要形成古棉城、海门镇莲花峰、和平镇大峰、金灶镇桥陈村等主要旅游景区,其中莲花峰风景区为国家4A级旅游景区,大峰风景区和桥陈红色旅游区为国家3A级旅游景区,莲花峰“莲峰浩气”为汕头市八景之一。海门镇是全国特色景观旅游名镇和全国特色小镇,金灶镇是省休闲农业与乡村旅游示范镇,入选2025年广东省“乐购小镇”,金灶镇桥陈村、花园村先后获评广东省文化和旅游特色村。区内还有文光塔、涵元塔、摩崖石刻等多处历史古迹;有英歌舞、笛套音乐、剪纸等多项国家级非物质文化遗产,有西胪乌酥杨梅、金灶三捻橄榄、潮阳姜薯等国家地理标志保护产品,民俗文化活动精彩纷呈,特色美食丰富多样。
潮阳区充分发挥历史底蕴深厚
文旅资源丰富的优势
串联各主要景区点
打造精品旅游线路推荐美食美景
欢迎各地游客到潮阳过大年
线路一
古城文化游:文光塔-潮阳博物馆-西园-东山世贤园-东岩-西岩
该线路从潮阳地标性古建筑文光塔出发,到潮阳博物馆了解历史文化,到西园感受古典园林之美,到东山、西山欣赏自然与人文交融的景观,深入了解潮阳古县的独特魅力。
文光塔
潮阳博物馆
西园
东山世贤园
东岩
西岩
线路二
滨海风光游:莲花峰风景区-海门图书馆-海洋文化馆-大湖神庙(韩文公祠)-山海农耕示范带(湖边村)
该线路从欣赏古莲花峰“莲峰浩气”历史文化为起点,亲近滨海自然风光,到海门图书馆和海洋文化馆了解当地的文化和海洋特色,再体验历史古迹与现代山海农耕滨海乡村结合的魅力,领略潮阳沿海地区的独特风情。
莲花峰风景区
海门图书馆
海洋文化馆
大湖神庙(韩文公祠)
山海农耕示范带(湖边村)
线路三
美丽乡村游:耀明书院-关埠镇下底村(提督府)-溪西欧村-金灶镇桥陈村-花园村-涵元塔
该线路先欣赏细镂精雕、古色古香的潮汕民居,后穿越探访提督府清代古建筑,转而探访全国文明村溪西欧村,感受“乡村美、村民富”的乡村振兴典范,再到革命老区感受红色文化与田园风光,登临涵元塔远眺江景,领略潮阳乡村魅力。
耀明书院
关埠镇下底村(提督府)
关埠镇溪西欧村
金灶镇桥陈村
金灶镇花园村
金灶镇涵元塔
线路四
红色文化游:海门万人冢遗址-蔡楚生故居-赤杜岭南昌起义军营地旧址-桥陈红色旅游区
该线路从铭记抗日战争苦难历史的海门万人冢出发,到电影先驱故居感受爱国情怀,再追寻南昌起义军的革命足迹,体验革命老区的红色文化与发展新貌,领略潮阳的红色文化底蕴和革命精神传承。
海门万人冢遗址
蔡楚生故居
赤杜岭南昌起义军营地旧址
桥陈红色旅游区
线路五
古韵乡村游:金浦梅花湿地公园-大峰风景区-铜盂镇集星村-铜盂镇仁记巷-贵屿镇七星墩湿地公园
该线路不仅展现了潮阳深厚历史文化底蕴与乡村自然风光,又能感受民俗与信俗文化,欣赏名人故居、生态湿地公园等景点,体验潮阳古韵乡村风情。
金浦梅花湿地公园
大峰风景区
铜盂镇集星村
铜盂镇仁记巷(英歌博物馆)
贵屿镇七星墩湿地公园
{潮阳住宿推荐}
潮阳区文光街道金叶大厦(三星级)
潮阳区棉北街道梦花酒店(三星级)
潮阳区金灶镇如你所院民宿(原云水间)
{潮阳特色美食推荐}
潮阳鲎粿
干面
肠粉
蚝烙
牛肉粿条
卤鹅
铜盂麻叶
海门鱼饭
海门糕仔
贵屿朥饼
葱饼
橄榄
姜薯
各式粿品
各式海鲜
2026年春节假期旅游,潮阳区文化广电旅游体育局提醒广大游客:
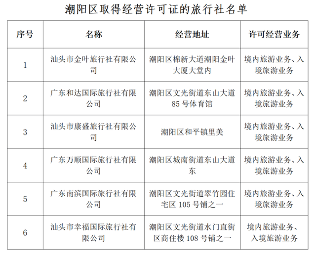
一、做好行前准备。关注途经地和目的地天气、交通情况,合理规划行程。选择有经营资质的旅行社。不前往未开发开放、缺乏安全保障的区域,不前往高风险地区。
二、加强安全防护。自驾游前确认车况良好,杜绝疲劳驾驶和酒后驾车。乘坐观光游船时,按规定穿着救生衣。注意用火安全,严格遵守场所消防及各类安全管理规定。
三、谨慎参与高风险项目。参与活动时听从工作人员指引,遵守安全操作规范,不做可能危及自身及他人安全的举动。
四、文明理性出游。遵守法律法规和公序良俗。保护生态环境、爱惜公共设施,理性选择旅游产品,警惕“不合理低价游”,签订规范的旅游合同。
整理、编辑:潮阳 发布
素材来源:区文化广电旅游体育局
转载请注明以上信息


►
►
►
►
点分享
点收藏


还没有评论,来说两句吧...