当新闻遇见远方
当诗意遇见成长
——
红河州州庆即将到来
一起出发吧
让我们在行走中学习
在写作中感受
用镜头和笔记录下青春的足迹
一封来自天府之国的邀约
溯岷江,跃龙门
千里蜀道风,万年文明路
这里是“天府之国”的心脏
——
成都
古老与现代在此交织
诗意与科技在此并行
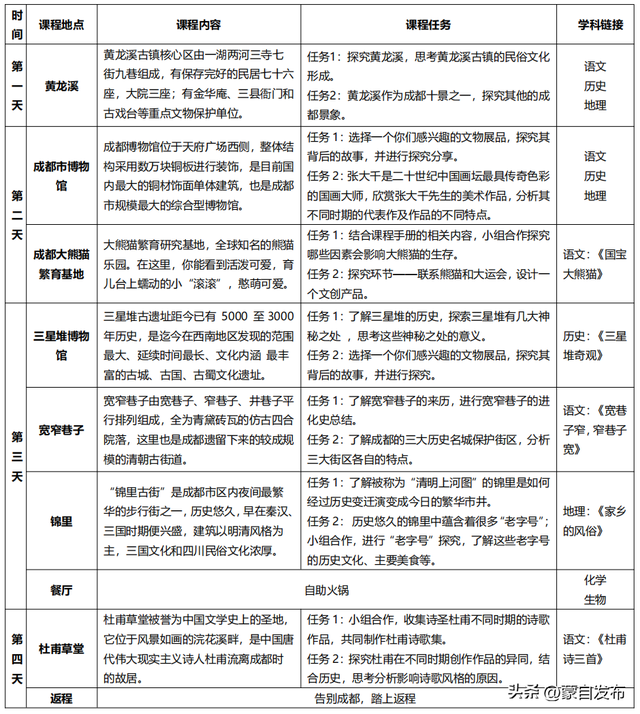
在杜甫草堂,我们与诗圣对话
感受“安得广厦千万间”的悲悯胸怀
在武侯祠,我们聆听智者的低语
悟“鞠躬尽瘁、死而后已”的忠魂
在成都博物馆与三星堆遗址间
我们触摸古蜀文明的脉搏
在宽窄巷子、太古里
我们记录烟火与潮流的碰撞
我们将带着诗的眼睛去看城市
用记者的笔去写世界
读诗入蜀
记录锦官城的温度
——
让孩子们在诗意与新闻的双重浸润中
发现文字的力量与思考的深度
山河之上 · 寻迹踏川
叠红染翠微,雨雾恋朦胧
另一段旅程
我们走进
——
重庆
这座云端之城
走进渣滓洞、下浩里
追寻那段峥嵘岁月
探访三峡博物馆
了解大江大河的伟力与地质奇观
漫步洪崖洞、俯瞰山城夜景
感受立体都市的奇幻与浪漫
还有那一锅火辣的重庆火锅
像极了山城人民的热情与拼劲
这里是“英雄之城”,也是“少年成长的课堂”
让孩子在历史与现实的交汇中
体悟信念、责任与担当
在行走中成长 · 用笔写下热爱
这一次,小记者们将:
学习新闻写作与摄影技巧
参与采访体验与团队报道
打卡博物馆、历史遗迹与地标景点
每一步脚印,都是故事
每一次提问,都是成长
让新闻的好奇心与诗意的想象力
一起在旅途中闪光!
报名方式
报名热线:13608731205(蒋老师)
招募对象:14周岁以下青少年
出发时间:20人成团即启程
营费:2980元
来源:云南红河发布
编辑:曾艳梅(实习)


还没有评论,来说两句吧...