旅游景区是指以旅游及其相关活动为主要功能或主要功能之一的区域场所,能够满足游客参观游览、休闲度假、康乐健身等旅游需求,具备相应的旅游设施并提供相应的旅游服务的独立管理区。
我国旅游景区行业相关政策
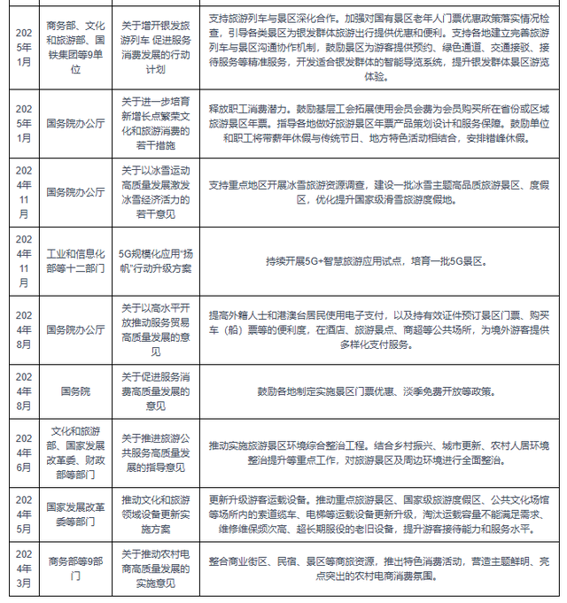
为促进旅游景区行业高质量发展,我国陆续发布了多项政策,如2025年7月农业农村部、国家发展改革委、教育部等部门等发布《促进农产品消费实施方案》组织非遗促消费活动,支持非遗工坊、旅游景区等场所推出一批非遗产品和体验活动。
资料来源:观研天下整理
各省市旅游景区行业相关政策
我国各省市也积极响应国家政策规划,对各省市旅游景区行业的发展做出了具体规划,支持当地旅游景区行业稳定发展,比如云南省发布的《云南省支持低空经济健康发展的若干措施》、广东省发布的《广东省提振消费专项行动实施方案》。
资料来源:观研天下整理
资料来源:观研天下整理(XD)
观研天下®专注行业分析十四年,专业提供各行业涵盖现状解读、竞争分析、前景研判、趋势展望、策略建议等内容的研究报告。更多本行业研究详见《中国旅游景区行业发展深度研究与投资前景预测报告(2025-2032年)》。


还没有评论,来说两句吧...