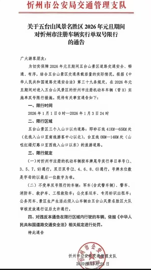
“元旦想自驾去五台山祈福?先看这条!忻州交警刚刚发布通告:2026年1月1日至3日,五台山景区对忻州本地车(晋H车牌)实施单双号限行!单日单号通行,双日双号通行,尾号字母按最后一位数字算!违者罚。
一、为什么突然限行?
五台山元旦期间游客暴增,景区道路承载力逼近极限!去年元旦三天涌入超10万辆车,拥堵长达8小时,游客滞留投诉激增。今年交警部门提前出手,用限行给景区“减压”,保障道路畅通和游客安全。
二、哪些车不受限?
军车、警车、消防车、救护车、工程救险车等特种车辆畅通无阻;公交客运车、带专用标识的出租车也能正常通行;公务用车、景区生产生活必需车辆需提前向五台山交管大队申请通行证。
三、外地车能进吗?
通告未明确限制外地车牌,但需注意:景区三个入山口(砂石线41KM-65KM、台豆线0KM-14KM)为限行核心区,外地车进入可能面临拥堵。建议提前规划路线,或选择景区公交接驳。
四、违规后果有多严重?
去年端午期间,超300辆晋H车牌车因违反单双号限行被罚,每起罚款200元、扣3分!今年元旦期间,交警将通过电子眼+现场执法双重管控,千万别心存侥幸!
五、网友炸锅了!
“本地人吐槽:去自己家景区还要被限行?”
“游客支招:坐景区直通车,省心又环保!”
“交警回应:限行是为了大家玩得更顺畅,请理解配合!”
六、实用攻略:如何避开限行?
换乘景区公交:五台山游客中心设多条接驳线,覆盖核心景点;
拼车出行:通过正规平台约同行游客,分摊费用还环保;
错峰祈福:元旦当天人最多,建议1月2日或3日前往。
七、转发提醒身边人!
“元旦去五台山的晋H车主,赶紧检查车牌尾号!单日单号行,双日双号行,字母按最后一位算!转发到家族群、车友群,别让罚款毁了祈福心情!””


还没有评论,来说两句吧...